2022年12月19日,区块链产业学院组织召开第三期团校关于“共青团发展团员工作细则基层组织选举与第二课堂成绩单基层组织纪律整顿与工作规范与团支部基础工作学习”主题的团课,由学院分团委书记罗霞老师与组织部负责人夏若茗主讲。

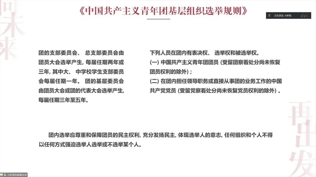
在团校第二课中,罗霞老师根据《中国共产主义青年团基层组织选举规则》,介绍团发展工作细则、基层组织选举。

根据《关于在高校实施共青团“第二课堂成绩单”制度的意见》《基层团组织规范化建设工作的实施方案》《中国共产主义青年团支部工作条例(试行)》,罗霞围绕团组织建设展开课堂,明确团组织建设的重要性,介绍团组织生活的程序,旨在强化基层团组织规范性,带领大家更加紧密地团结在中国共产党的领导下。

学院团委组织部负责人夏若茗就智慧团建相关事宜开展课堂。

主要讲述团日活动、团课等相关团组织生活,介绍入团入党、团校成绩评定等相关事务。

组织同学们观看《蓉耀青年》。

本次团课明确团的工作与生活细则,就团组织建设着重对同学们进行了教育,优化团员作风建设,深化党的二十大对新时代共青团员提出的新要求、新期望,强化学员主人翁意识,保障了共青团员的政治性、先进性、群众性。在习近平总书记“让奋斗成为青春最亮丽的底色”的指导下,学员们将继续发扬艰苦奋斗的光荣传统,争做新时代的新青年。
